重罚近千万!安徽一水利工程曝出20家企业串标大案

来源:六安市民网 责编:六安市民网发布 阅读:9 发布:1 小时前
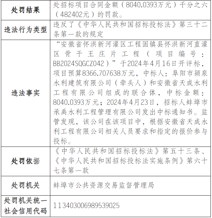
近期,安徽省蚌埠市公共资源交易监督管理局公开披露一起群体性投标违法案件,涉及20家省内外企业,因在“安徽省怀洪新河灌区工程固镇县怀洪新河直灌区骨干王庄片工程”项目中串通投标,被处以巨额罚款,累计罚金达964.8万元
da4b54c9ee6de9bad8c4282d6fe07d86.png
9e7e22c7d475697c9d83bc16e8d5e6f2.png

据悉,该项目于2024年4月16日开评标,项目预算为8366.707638万元,最终由阜阳市颍泉水利建筑有限公司(牵头人)和安徽省天成水利工程有限公司组成的联合体中标,中标金额为8040.0393万元。

然而,监管调查发现,贵州禹鸿工程建设有限公司、福建铭瑞建设工程有限公司、江西盛远建设工程有限公司、江西闽禹建设工程有限公司、山西国图建设工程有限公司、四川同竣州建筑工程有限公司、江西省海龙建设工程有限公司、湖北建工集团有限公司(原中建建工建设有限公司)、四川省恒鸿泰水利水电工程有限公司、河南志鹏水利水电工程有限公司、山西九鼎建筑工程有限公司、瀚海水工(河南)水电工程有限公司、湖南华力工程建设有限责任公司、河南潞扬建设工程有限公司、天工方圆建设集团有限公司、四川鑫圆建设集团有限公司、中际远宏(福建)建设发展有限公司、四川杰欣建筑工程有限公司、湖北楚峰水电工程有限公司、贵州普华建设工程有限公司这20家参与投标的企业,均存在根据安徽省天成水利工程有限公司相关人员的指定和要求进行报价的行为。

d6100705fb1ec08e59f292be18fd4373.png

蚌埠市公共资源交易监督管理局认定,上述20家企业的行为均违反了《中华人民共和国招标投标法》第三十二条第一款关于“投标人不得相互串通投标报价”的规定。

依据相关法规,对每家企业处以中标项目合同金额千分之六的罚款,即各罚款482,402元,20家企业罚款总额为9,648,040元。

手机扫一扫也能查看

使用道具 举报

相关推荐
六安市民网 http://www.i0564.com/
皖ICP备2020021017号-1 | 皖公网安备34150202000381号
广告服务热线:0564-3336078 | 运营技术支持:金裕文化
互联网违法和不良信息举报电话:0564-3336078