徽商银行再次被罚 董事长一职已空缺9个月
93次查看 0评论



|
近日,淮南金融监管分局公布处罚,因违规发放个人住房贷款,徽商银行淮南凤台支行被罚40万。
就在不久前,因违规发放贷款,徽商银行亳州分行被亳州监管分局罚款30万。
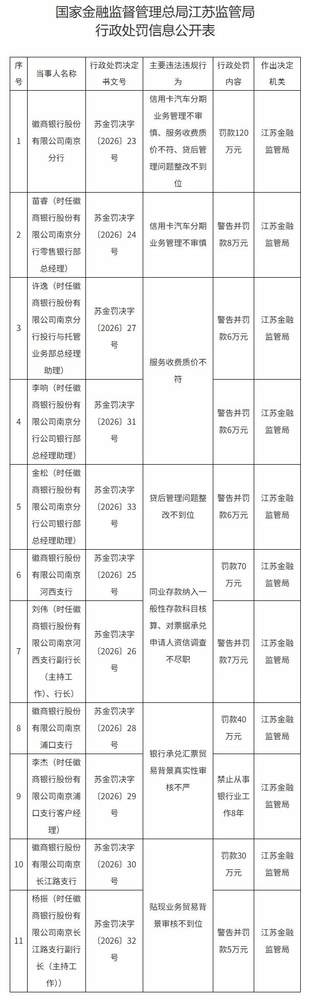
今年3月,因存在信用卡汽车分期业务管理不审慎、服务收费质价不符、贷后管理问题整改不到位等多项问题,徽商银行南京分行及下辖3家支行被江苏金融监管局开出260万罚单。
数据显示,2025年,徽商银行累计收到22张监管罚单,罚没金额超1826万元,涉及违规发放贷款、贷后管理不到位等多项问题。 徽商银行1997年注册成立,2005年合并安徽省内芜湖、马鞍山、安庆、淮北、蚌埠5家城市商业银行,及六安、淮南、铜陵、阜阳科技、阜阳鑫鹰、阜阳银河、阜阳金达等7家城市信用社,更名并挂牌成立,2013年在香港联交所上市。 自2005年重组以来,徽商银行历任五任董事长中,已有三位因违纪违法相继落马。 徽商银行的首任董事长是戴荷娣,她在2005年12月从原合肥市商业银行董事长一职转任而来,2021年11月,退休八年多的戴荷娣被查,次年因受贿1500多万被判12年。 在戴荷娣之后,王晓昕继任徽商银行董事长一职,后于2013年卸任,其卸任时年仅57岁。 而后,李宏鸣在2013年接任徽商银行董事长一职,2018年卸任后进入省政府工作,2022年11月,65岁的李宏鸣被查落马。 李洪明的接任者是吴学民,2021年卸任董事长后进入安徽省信用担保集团工作,2022年3月被查,当时年仅54岁。 在2021年,49岁的严琛接任徽商银行董事长一职,当时他是从安徽省担保集团董事长一职调任而来。 不过,去年7月,严琛辞任该行董事长并跨省履新。目前,徽商银行董事长人选仍处于“空缺”状态。 |