财务数据不真实、跨省经营保险业务!中国人寿保险股份有限公司庐江支公司被罚

来源:六安市民网 责编:六安市民网发布 阅读:22 发布:3 小时前
ScreenShot_2026-04-17_104923_133.png

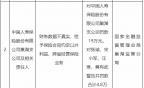
据国家金融监督管理总局巢湖监管分局 行政处罚信息公开表显示,中国人寿保险股份有限公司庐江支公司因财务数据不真实、跨省经营保险业务 被 罚款18万元。同时,胡勇、卢先刚、张大仓、张佑维因财务数据不真实、跨省经营保险业务,被警告并罚款合计4.4万元。

手机扫一扫也能查看

使用道具 举报

相关推荐
六安市民网 http://www.i0564.com/
皖ICP备2020021017号-1 | 皖公网安备34150202000381号
广告服务热线:0564-3336078 | 运营技术支持:金裕文化
互联网违法和不良信息举报电话:0564-3336078